NEWS & INFORMATION
第四届锐捷全国大学生信息技术大赛初赛/复赛学习考试指引
一、 大赛比赛考试大纲
大赛初赛/复赛阶段考试形式为选择题,每次 120 道题,共计 100 分。其中多选题共计 40 道,每题 1.5 分;单选题共计 80道,每题 0.5 分;考试时间为60分钟,小组三人各自完成一套试题,成绩记总分。决赛为机试,三个人一组完成一套试题,试题总计100分,试题分为综合分析(30分)和配置(70分)两部分。
初赛:
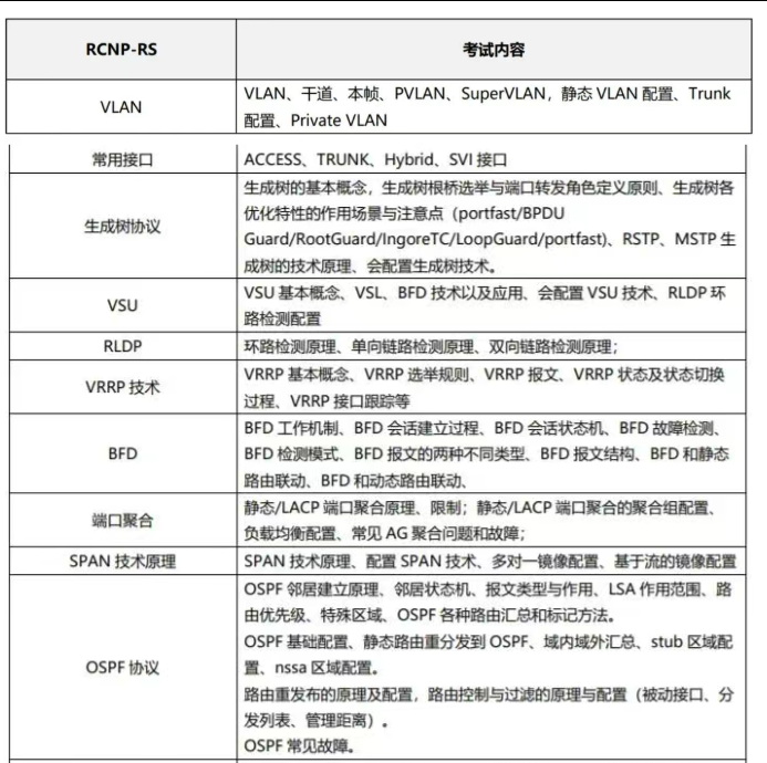
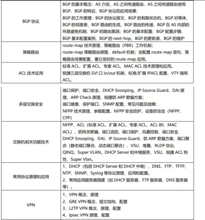
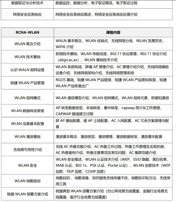
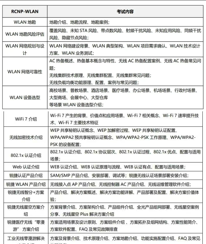
试题范围为锐捷 RCNA-RS(占比 30%)、RCNP-RS(占比 40%)、RCNA-Security (占比 10%)、RCNA-WLAN(占比 10%)、RCNP-WLAN(占比 10%)的知识点。
复赛:
试题范围为锐捷 RCNP-RS(占比 20%)、RCIE-RS(占比 70%)、RCNP-WLAN(占比 10%)的知识点。
决赛:
实验考试,考试范围为RCIE-RS(占比100%)








二、学习材料获取
杜老师16678619684


尚文公众号二维码
尚文咨询二维码